대웅 각고 끝 할랄인증 "세포주 햄스터 생존여부 확인도"
바이오의약품 위한 특별한 할랄 규정 없어…바이오 기술 쉬운 설명 중요
이승덕 기자 duck4775@yakup.com 뉴스 뷰 페이지 검색 버튼
입력 2020-01-10 06:00   수정 2020.01.10 07:23
대웅제약의 인도네시아 합작법인 '대웅에피온'社가 최근 세계 최초로 동물 유래 바이오의약품 할랄 인증을 획득해 주목되고 있다.

에포디온(EPODION)은 신장투석과 같은 만성신부전 환자와 항암환자를 위한 빈혈치료제 바이오시밀러로, 2016년 12월 인도네시아 식약처(BPOM)로부터 판매허가를 획득하고 2017년 4월 인도네시아 시장에 발매됐다.

출시 6개월만에 인도네시아 EPO(적혈구생성인자) 시장점유율 1위를 차지했고, 현재 40% 이상의 점유율을 기록하며 시장을 이끌고 있다.

할랄에 대한 규정은 이슬람 경전인 코란으로부터 시작되며 모든 무슬림은 몸 안으로 들어가는 모든 음식, 의약품, 화장품은 할랄 인증을 받은 제품을 사용해야 한다.

이는 무슬림의 종교적인 경건함과 건강을 위한 것인데, 유전자 재조합, 세포치료제, 유전자 치료제, 인체조직과 같은 새로운 과학기술로부터 만들어진 의약품이 분명 인간의 질병을 치료하고 생명을 구하는 약임에도 불구하고 종교적인 이유로 허가를 받지 못하는 경우도 있다.

일부 가톨릭 국가의 경우 배아세포를 이용한 세포치료제를 금지하는 것과 이슬람 국가에서 인체조직을 허가하지 않은 것이 그 예이다.

대웅에피온 서창우 대표이사는 KOTRA에 기고한 '바이오의약품 할랄 인증의 이해'에서 '에포디온' 할랄 인증 사례를 소개했다.

서창우 대표는 "바이오 의약품에 대한 할랄 규정이 별도로 있는 것이 아니기 때문에 기존 식품에서 적용되는 할랄 심사 규정을 따라서 하람(Haram: 발효알콜, 돼지고기 등 허용되지 않은 재료) 원료를 사용하지 않았다는 것과 나지스(Najis: 깨끗이 씻어내 잔류하지 않은 것을 입증하면 원료로 사용되는 재료)는 공정 중에서 깨끗하게 제거가 됐다는 것을 입증해야 한다"고 설명했다.

이어 "제품에 들어가는 부형제의 경우 할랄 인증을 받은 것들이 많이 있어 가급적이면 할랄 인증을 받은 부형제를 사용하는 것이 좋다. 준비를 할 때 의약품 GMP에 준하는 서류를 준비해야 한다"고 덧붙였다.

바이오 기술에 대한 이해 역시 중요하다고 언급했다.

서 대표는 "할랄을 심사하는 분은 종교지도자, 대학교수, 의사, 약사와 같은 다양한 분야의 최고 전문가가 참여해 실사를 하지만, 우리가 기대하는 만큼의 바이오에 대한 전문지식을 가지고 있다고 생각하면 전체 과정이 매우 어렵다"고 짚었다.

이 때문에 "중학교 생물 교과서 수준으로 아주 쉽고 이미지화해서 준비하는 것이 좋다"며 "Recombinant Human DNA란 단어에 매우 민감해 인체유래 물질을 사용하면 할랄 인증을 받을 수 없고 GMO(Genetically Modified Organism) 작물과 동일하게 취급 받을 수 있다. GMO와 LMO(Living Modified Organism)가 어떻게 다른지를 할랄 관점에서 누구나 이해하도록 설명해야 한다"고 조언했다.

에포디온은 2000, 3000, 4000, 10000IU의 4가지 바이오시밀러 제품과 같은 용량의 4가지 제네릭 제품 그리고 DS(Drug Substance)로 구성돼 총 9가지 제품에 대한 할랄 인증을 신청했다.


할랄 인증 준비단계: 의약품에 대한 할랄 인증 사례조차 매우 적은 상황에서 동물세포 유래 바이오의약품에 대해서는 인도네시아 할랄 인증기관(LPPOM MUI)뿐만 아니라 세계적으로 사례가 없었기 때문에 에포디온의 할랄 인증은 쉽지 않았다.

이에 대웅에피온은 할랄 준비를 위한 회사 내 할랄팀을 구성하고 기존 식품 분야에서 할랄 인증을 도와주는 컨설팅 회사와 미팅을 진행했다. 2017년 4월부터 PT. Bintang Solusi사와 Change Consultant사 등과 미팅을 진행하며, 할랄 인증에 필요한 사항과 컨설팅 회사가 도와줄 수 있는 분야를 논의했다.

2017년 4월과 6월에 인도네시아 할랄 인증기관(LPPOM MUI, 자카르타 남쪽 보고르 소재)에 방문해 직접 컨설팅을 받게 됐다. 대략적인 에포디온에 대한 설명과 바이오의약품 생산 공정에 대한 이해를 갖도록 했으며, 이를 통해 FBS(Fetal Bovine Serum), 생산세포주(CHO cell), 주사용수(WFI), Human EPO DNA 등이 문제가 될 것이란 것과 명확한 법이나 규정이 없는 경우 및 유사한 사례가 없는 경우에는 이슬람 법정과 같은 Fatwa 위원회에 판단을 요청한다는 것을 알 수 있었다.

주사용수가 포함된 이유는 모든 나지스를 제거할 때는 통상적으로 순수한 물을 사용하고 다량의 물로 씻어내야 제거됐다고 인정하는데 에포디온 정제공정에서는 주사용수에 여러 가지 염(salt)가 들어간 버퍼(Buffer)를 사용하고 크로마토그래피에서는 다량의 물로 씻어낸다는 개념과 조금 다르기 때문이다.

대웅에피온은 사내 할랄팀을 통해 할랄 인증에 대한 학습을 매주 진행하고 의약품에 대한 할랄 인증 사례를 수집했다. 특히 도움이 된 사례는 말레이시아의 의약품 할랄 인증 사례였다.

서창우 대표는 "중요한 것은 할랄팀 구성원의 확고한 의지와 확신을 갖는 것"이라며 "수년이 소요될 지루한 싸움과 예측하지 못했던 문제들이 발생하더라도 절대 포기하지 않고 끝까지 어려움을 극복할 수 있어야 한다"고 조언했다.

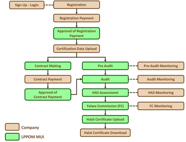
할랄 문서 및 온라인 접수: 모든 할랄 인증은 온라인 시스템(CEROL-SS23000, www.e-lppommui.org)으로 접수부터 승인까지 모든 과정이 투명하게 운영이 된다. 할랄 인증 신청을 위해서는 아래와 같은 13가지의 서류를 준비해야 하는데, 할랄 신청이 처음인 대웅인피온은 처음 총 11가지 서류를 준비했다.

13개 서류는 △할랄 인증서(기존 할랄 인증서 보유회사 해당) △할랄 보장 시스템 등급, 할랄 보장 시스템 인증서(기존 할랄 인증서 보유회사 해당) △할랄보장 시스템(HAS 23000) 매뉴얼 △할랄 인증 제품의 생산 공정도 △돼지성분을 사용하지 않는다는 확인서 △모든 생산 시설의 주소 △할랄 정책 배포 증거 △할랄보장 시스템 외부교육(LPPOM MUI 주체) 증거 △할랄보장 시스템 내부교육 증거 △할랄 인증대상 제품목록 △할랄 인증대상 재료목록 △원재료 증빙서류 △할랄 인증대상 재료 매트릭스 등이다.

대웅인피온은 모든 할랄 서류를 준비해 2017년 10월에 CEROL 시스템에 회사를 등록하고 심사비용 지불 후 11종 서류를 모두 업로드했다. 이후 할랄 심사는 지원한 회사와 심사기관의 역할을 잘 인지해 대응해야 한다. 심사비용은 100만원 정도 한다. 거절당하거나 심사기한을 넘겨 종료될 경우 심사비용은 반환하지 않는다.

선허가(Pre Audit): 바이오의약품의 할랄 심사에서는 전체 과정 중에 선허가 과정이 가장 중요하고 오랜 시간이 소요된다. 선허가는 제출된 문서로 심사를 진행하는 단계로 모두 온라인 시스템에 업로드하고 심사진행 사항을 언제든 확인할 수 있다.

선허가 심사 중에 우려했던 원료물질에 대한 수 많은 추가 자료요청을 받았다. CHO cell을 살아있는 햄스터로부터 얻었는지 햄스터를 죽인 후 채취했는지에 대한 질문에 답을 구하는 것을 쉽지 않은 일이었다. Chines Hamster는 기록상 1948년에 북경에서 샌프란시스코로 이동했다.

Chines Hamster의 역사를 추적해 누가 언제 어떻게 CHO cell line을 만들고 어떻게 여러 회사에서 상업적으로 개발해 판매하고 있는지에 대한 히스토리를 잘 정리해야 한다. 에포디온의 DS인 human Erythropoietin를 만드는 과정의 설명을 DNA 합성에서 PCR을 거쳐 다시 CHO cell 안으로 넣어 MCB(Master Cell Bank)을 만들고 WCB(Working Cell Bank)를 만든 과정을 설명하고 이해시키기 위해 오랜 시간이 소요됐다. 

에포디온을 생산하기 위해 사용되는 원료 중에 39개가 추가 자료를 요구하는 대상이 돼 각각 원료에 대한 제조사의 자료를 포함해 설명했다. 제품에 사용된 원료는 Erythropoietin DS를 제외하고는 모두 할랄 인증이 있는 부형제를 사용했으며, DS를 생산하는 공정에 사용된 할랄 인증이 없는 합성물질의 경우에는 정제공정에서 모두 제거돼 제품에 포함되지 않는다는 것을 다양한 시험결과를 통해 입증했다.

컬럼공정에 사용되는 DEAE, Filter의 경우에도 제조사로부터 생산방법과 사용된 원료에 대한 정보를 받고 일일이 Porcine DNA 테스트를 진행해 돼지유래가 아님을 제시할 정도로 새로운 물질인 경우에는 심사관이 아주 깊게 조사를 하니 사전에 준비를 많이 해야 한다. 제한된 기간 안에 자료를 제출하지 못할 경우 심사는 자동으로 종료되고 처음부터 다시 절차를 진행해야 한다. 에포디온도 심사기한 초과로 종료된 경험이 있다.


파트와 위원회(FATWA Committee): 선허가에서 LPPOM MUI에서 심사관들이 할랄이 가능한지에 대한 판단이 어려운 경우 파트와 위원회에 상정해 결정을 받는다. 한국의 식약처에 허가를 받을 때 식약처 단독으로 결정이 어려운 경우 중앙약사심의위원회에 결정을 따르는 것과 유사하다.

통상적으로는 본허가를 완료한 이후 최종 할랄 인증을 파트와 위원회에서 할랄 증서를 교부하는 역할을 하나 LPPOM MUI로부터 요청이 있는 경우 위원회를 개최해 최종 의사결정을 한다.

에포디온 선허가 과정에서도 CHO cell이 햄스터 자궁에서 유래한 것이라 햄스터가 쥐인가 아닌가에 대한 결정, Erythropoietin을 만들기 위한 인간 유전자를 사용한 것이 하람인지 아닌지에 대한 결정이 파트와 위원회에 상정됐다. 2019년 8월에 파트와 위원회에서 40여 명의 위원들로부터 3시간 동안의 질의응답을 거치고 다시 소위원회를 개최해 최종적으로 할랄 의약품 원료로 사용할 수 있다는 결정을 받았다. 

파트와 위원회는 종교적인 의사결정 기구인 만큼 과학적인 접근만으로는 설득시키거나 이해시키기가 어렵다는 것을 전제해야 한다. 모든 과학적인 데이터를 종교적인 관점에서 재해석을 하고 종교지도자와 종교학자들을 통해 공식적인 의견서를 받아서 제출한 것이 좋은 결과를 가져왔다.

본허가(Audit): 선허가가 끝나면 본허가로 넘어가게 되며, 이는 공장실사를 통해 선허가 때 제출한 문서들에 대한 현장 확인으로 이미 할랄 허가를 받은 공장에서 제품이 추가되는 경우에는 실사는 하루로 끝나지만 처음 실사를 받는 공장이라면 3일 정도 소요가 된다.

첫째날은 회사 또는 공장에 대한 소개, 제품 생산공정에 대한 설명, 공장 운영과 할랄 품질관리에 대한 설명, 공장 현장 투어를 시행하고 둘째날은 문서점검을 한다. 온라인 시스템으로 전자문서를 업로드했기 때문에 문서 점검 때에는 꼭 제출한 것과 동일한 원본문서를 제공해야 한다.

버전 관리를 잘 못해서 전자문서와 원본문사가 동일하지 않은 것이 발견이 되면 큰 낭패를 당할 수 있다. 마지막 날에는 부족한 심사를 추가적으로 수행하거나 앞서 이틀간 심사에 대한 결과를 설명하고 결과보고서에 대한 양자 서명을 한다.

본허가 실사는 한국 식약처의 GMP 실사나 정기 약사감시를 준비하듯이 하면 된다. 묻지 않은 것에 대한 답변을 하지 않도록 직원 교육을 잘하는 것이 중요하다. 실사관들은 수십 년간 실사경험을 가지고 있는 고수들이기 때문에 의욕이 앞선 직원들은 유도질문에 쉽게 넘어간다. 할랄 실사에 들어가는 교통, 숙박, 식사는 모두 실사를 받는 회사에서 제공해야 한다. 어느 나라이던 의전을 잘 해서 나쁠 것은 하나도 없다.

에포디온 본허가를 위한 공장실사는 2019년 12월 진행됐으며 12가지 항목에 대한 실사에서 다행히 3가지의 보완사항을 받는 것으로 매우 성공적으로 실사를 마무리했다. 

실사 후 보완사항에 대해서는 한 달 이내에 공식적으로 통보가 오지만 그 전에 보완자료를 준비해서 통보를 받은 즉시 접수를 하는 것이 바람직하다. 보완자료 제출은 GMP 실사 후 진행하는 CAPA(Corrective Action and Preventive Action)와 유사한 절차이다. 또한 본허가를 LPPOM MUI 내부에서 진행하는 중에 궁금한 점에 대해서는 실사관을 통해 이메일이나 전화로 추가 문의가 오기도 한다. 공식적인 답변 요구는 아니지만 성실하게 준비해 답변하는 것이 좋다. 

할랄 인증서 교부: 본허가까지 완료하게 되면 최종적으로 할랄 인증을 파트와 위원회에서 결정한다. 파트와 위원회는 통상 매월 한번씩 개최하나 한 번에 많은 안건이 상정되지 않기 때문에 몇 달을 기다려야 할 수도 있다.

에포디온 제품에 대한 본허가 통보를 2019년 12월에 LPPOM MUI로부터 받고 제품샘플 제출을 했다. 그리고 2020년 1월에 파트와 위원회에서 최종 승인과 할랄 허가증이 발급됐다. 할랄 인증서는 할랄 허가를 받은 후 3주 이내에 Cerol 시스템에서 확인할 수 있고 다운로드 받을 수 있다. LPPOM MUI에서 발급하는 할랄 인증서의 유효기간은 2년이며, 향후 BPJPH로 이관된 이후에는 4년으로 늘어날 예정이다. 
전체댓글 0개
    등록된 댓글이 없습니다.